TitanIDE 新版本来袭,全新“效能看板”上线

2023-04-19

740

TitanIDE 产品团队于4月17日晚发布了TitanV2.6.3版本,作为一次重要的版本迭代,新版本主要增加/优化了以下重大功能:


· 全新效能看板上线,研发进度一目了然;

· 新增代码拷贝、下载权限管理功能;

· 项目启动提速,研发效率更进一步。


全新效能看板


本看板的设计模型是基于开源的研发数据平台DevLake 。设计数据主要用于考量项目工作效率,提供自动化、一站式的数据收集、分析以及可视化能力,帮助管理者借助数据更好提效,以及风险预判。其次本看板通过时间设置,实时抓取数据,更精准地提供了当前状态。


本看板主要分为五个模块,首先通过全局维度去判断目前的用户工作状态,以及项目状态。主要抓取了目前正在使用本产品工作的活跃用户数,活跃项目数,用户平均在线时长,工作区未体检代码总和。活跃用户和项目数主要与总数一起进行参考,加上对用户平均在线时长进行统计,能够帮助管理者快速了解人员,项目状态,一目了然。其次未提交代码数进行防止本地大量代码不提交的不良开发习惯,及时进行风险预警。


研发效能看板

效能看板


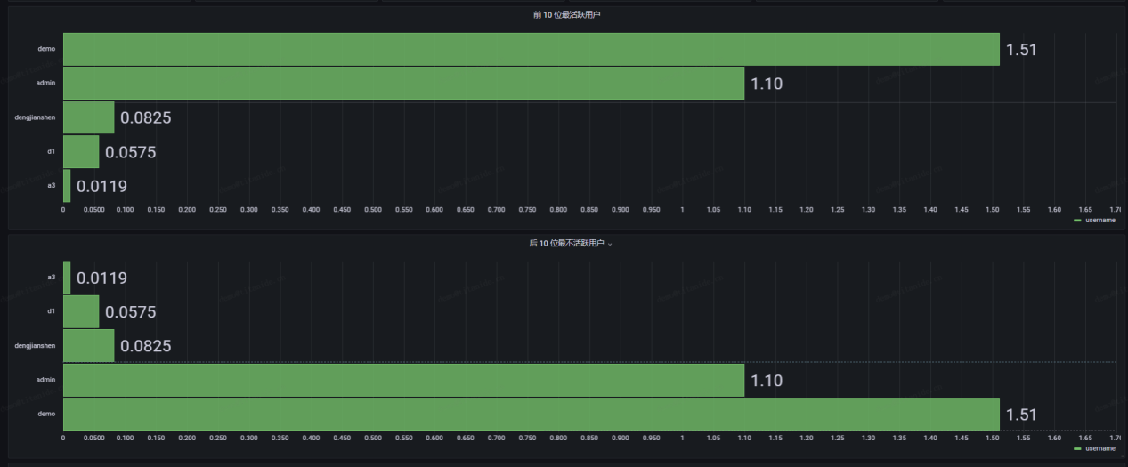
第二模块:主要针对十佳用户和其他用户进行详细展示,管理者可参考这个模块调整激励机制,有效地激发员工潜力进而提高公司的经营效率。


研发效能看板

效能看板


第三模块主要通过项目维度去展示用户具体工作在哪个项目上,和用户使用产品情况,前者是通过统计工作区的使用情况,后者是宏观展示用户使用本产品情况;不管你如何选择使用我们的产品,我们都会提供最直观且有效的数据。


研发效能看板

效能看板

第四模块便是基于第三模块做了更精准地进行时间统计。


研发效能看板

效能看板

最后一个模块做了未提交代码数的详细情况进行展示,以及复制粘贴行数去辅助管理员参考使用。


本看板更加简单粗暴地展示用户工作效率,在线时长,以及项目情况,真正提供了有意义的数据,点击这里查看操作视频


代码拷贝、下载权限管理


由于安全考虑,起初我们系统设置了代码不可拷贝,不可下载;但用户用起来却很苦恼。于是此次版本新增了代码拷贝、下载权限开关,在你想拷贝或下载的时候,通过管理员打开支持拷贝下载功能,安全方便兼顾。点击这里查看操作视频


项目启动提速


我们通过修改工作区的启动逻辑,添加了预热功能,实现镜像预加载等多种有效手段将启动速度较上个版本有了大幅度的提升,冷启动从2分钟提升到6S打开工作区,热启动从20s提升到只需要3S,让使用体验更加流畅。点击这里查看操作视频


全新的 TitianIDE 2.6.3 已经开放免费下载,只需要一台虚拟机10分钟即可安装好,请您点击下方按钮,开启全新的云端开发旅程!也欢迎您与我们联系,提供您的奇思妙想,一起打造更酷的云原生IDE!


立即免费体验TitanIDE>>


技术交流
我们建立了多个云原生技术交流群,其中有来自Oracle、Citrix、华为、腾讯等国内外云计算专家,立即扫码,拉你进群。目前已有2000+开发者加入我们......
云原生厂商 云原生技术服务商
在云原生时代,今年会创新致力于通过赋能开发者,实现企业快速迭代与交付,大幅提升创新效率。
产品下载